In a time when the Sustainable Development Goals (SDGs) are hailed as humanity’s blueprint for progress, it is more important than ever to look beneath the surface of their well-crafted narratives. Framed as the roadmap to end poverty, protect the planet, and ensure prosperity for all, the SDGs embody aspirations that resonate across cultures and nations. They promise a future defined by equity, sustainability, and dignity; a shared horizon of possibility. Yet embedded within these ambitions are infrastructures that, once operational, can reconfigure the dynamics of everyday life in ways that few fully appreciate.
Just as in electronics, where a circuit designed to regulate and distribute energy can also be tuned to surveil, restrict, and enforce, so too can the implementation of these goals produce outcomes far removed from their stated ideals. Each mechanism, whether in health, education, environmental policy, or economic management, relies on layers of monitoring, scoring, and programmable control. When combined, these elements form an architecture that can transform noble objectives into a pervasive system of compliance. Under the banner of inclusivity and stewardship, entire populations can be rendered dependent on algorithms and central authorities to access the most basic necessities of life.
This analysis offers a critical perspective on all 17 Sustainable Development Goals by modeling them through symbolic circuit diagrams. These diagrams serve as a visual metaphor for how complex social systems are engineered: a web of sensors, comparators, and regulators that promise balance but also create the conditions for control. By unpacking each goal in this way, we reveal how quickly the line can blur between empowerment and coercion, between coordination and domination.
At stake is not merely whether we achieve the SDGs, but how we do so; and whether the world we build will preserve human autonomy, privacy, and freedom. It is in the unseen circuitry of policy, technology, and governance that the true character of progress is defined. This article invites you to examine that circuitry with unflinching clarity.
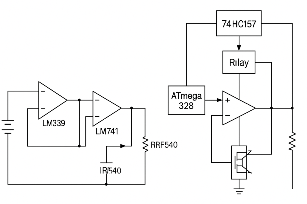
SDG 1 – No Poverty
While poverty eradication is laudable and necessary, enforcing minimum wealth standards can lead to vast bureaucracies and centralized entitlement systems vulnerable to corruption and inefficiency. Redistribution mechanisms risk creating dependency cycles and disincentivizing productivity if not carefully structured. Most critically, programmable aid systems tied to behavioral compliance can transform social safety nets into coercive levers that punish dissent and enforce conformity under the guise of benevolence.

Intended Symbolic Circuit (Left)
Components and Meaning:
- DC Power Supply (e.g., 12V regulated):
- Represents the wealth generated by economic activity.
- Comparator IC (LM339):
- Continuously measures if any node voltage drops below a preset reference (poverty threshold).
- Operational Amplifier (LM741):
- Increases output when poverty is detected, boosting assistance.
- MOSFET Switch (IRF540):
- Opens the channel to deliver resources to the low-voltage node.
- Load Resistor:
- Represents friction and losses during redistribution.
Summary:
A dynamic system sensing poverty (low voltage) and automatically channeling support to bring everyone up to a stable minimum.
Dystopian Symbolic Circuit (Right)
Components and Meaning:
- Microcontroller (ATmega328):
- Central processor monitoring and controlling resource allocation.
- EEPROM Memory (24C02):
- Stores permanent records of individual compliance.
- Comparator (LM339):
- Checks if a node meets behavioral or social criteria.
- Relay Module:
- Connects or disconnects resources on command.
- Multiplexer (74HC157):
- Selectively routes resources only to approved nodes.
Summary:
A system where wealth redistribution is conditional on surveillance and compliance, with programmable enforcement.
SDG 2 – Zero Hunger
Ensuring everyone has enough to eat is a moral imperative, but implementing universal food security programs often involves massive centralized logistics that can be manipulated to control populations. Food rationing systems are historically prone to favoritism and black markets. When combined with digital surveillance and compliance checks, access to nutrition becomes contingent on political loyalty or social credit, undermining individual autonomy and resilience.

Intended Symbolic Circuit (Left)
Components and Meaning:
- DC Power Supply (12V Regulated):
- Represents consistent agricultural production.
- Voltage Regulator (LM7805):
- Stabilizes output voltage (steady food availability).
- Buffer Capacitor (1000 µF Electrolytic):
- Stores energy (food reserves) to smooth fluctuations.
- Current-Limiting Resistor:
- Models distribution losses.
- Load Resistor:
- Represents population consumption.
Summary:
A robust supply chain circuit ensuring stable food delivery and reserves to all nodes.
Dystopian Symbolic Circuit (Right)
Components and Meaning:
- Microcontroller (ATmega328):
- Governs who gets supply.
- EEPROM Memory (24C02):
- Stores recipient profiles and compliance logs.
- Comparator IC (LM339):
- Checks eligibility against programmed criteria.
- Digital Switch (74HC4066):
- Opens/closes access to rations.
- Relay Module:
- Physically cuts off or enables delivery.
Summary:
A programmable food system that uses surveillance and scoring to control access.
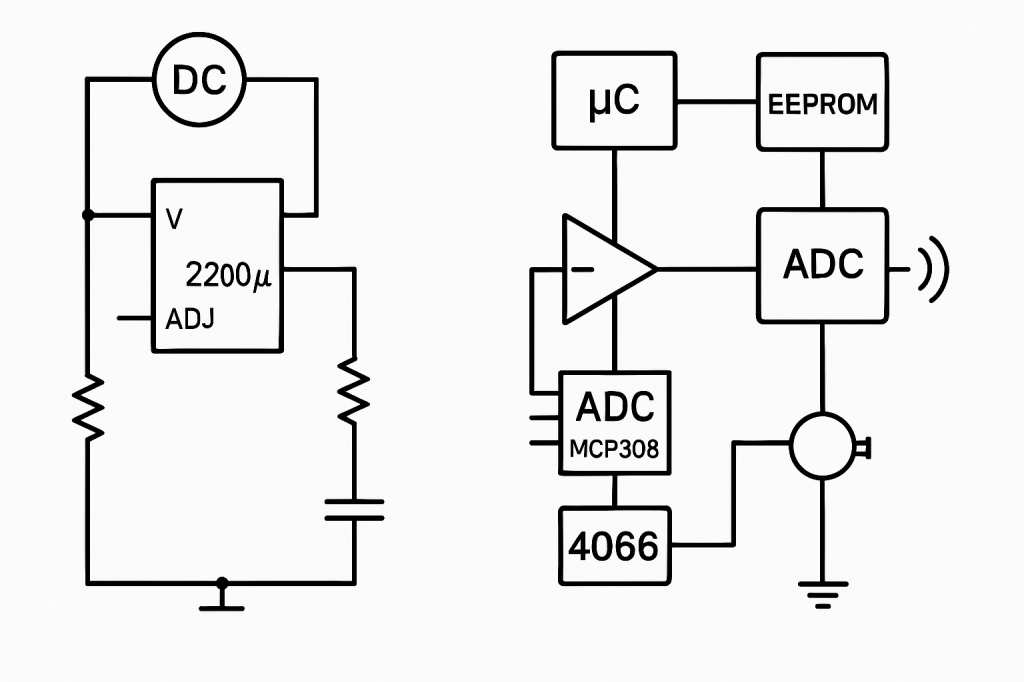
SDG 3 – Good Health and Well-Being
Universal healthcare can save lives and uplift communities, yet central health monitoring introduces significant privacy risks. Mandated health data collection and digital records can be weaponized to enforce conformity; potentially denying treatment to those who refuse certain medical interventions or who dissent politically. Over time, such systems can evolve into biopolitical control grids that ration care and enforce behavioral norms through health compliance scoring.

Intended Symbolic Circuit (Left)
Components and Meaning:
- DC Power Supply (12V Regulated):
- Represents healthcare resources and funding.
- Precision Voltage Regulator (LM317 Adjustable):
- Maintains stable healthcare delivery to all.
- Buffer Capacitor (1000 µF):
- Stores reserve capacity for emergencies.
- Feedback Resistor Network:
- Monitors output and adjusts the regulator to keep voltage steady.
- Load Resistor:
- Represents people benefiting from healthcare.
Summary:
A stabilized system with reserves and feedback ensuring everyone has access to consistent, reliable care.
Dystopian Symbolic Circuit (Right)
Components and Meaning:
- Microcontroller (ATmega328):
- Continuously tracks health metrics and controls access.
- ADC Module (MCP3008):
- Digitizes biometric data.
- Comparator IC (LM339):
- Checks compliance with mandated standards.
- EEPROM Memory (24C02):
- Permanently logs personal health records.
- Relay Module:
- Grants or cuts off services.
- Alarm Buzzer:
- Signals noncompliance for enforcement.
Summary:
A controlled healthcare system where access is dependent on monitored data and compliance scoring.
SDG 4 – Quality Education
Quality education empowers societies, but defining and enforcing “quality” via centralized authorities risks ideological indoctrination. When educational content is digitized and gated, it can be curated to advance particular narratives while suppressing dissent. Compliance tracking and access gating transform learning into a means of social engineering rather than personal development, eroding intellectual freedom under the pretext of uniform standards.

Intended Symbolic Circuit (Left)
Components and Meaning:
- DC Power Supply (12V Regulated):
- Represents the generation of educational content and resources.
- Distribution Bus (Power Rail):
- Delivers learning opportunities equally to all nodes.
- Buffer Capacitor (1000 µF):
- Stores educational material for steady availability.
- Feedback Resistor Network:
- Monitors learning outcomes and adjusts delivery.
- Load Resistor:
- Represents engaged learners consuming educational resources.
Summary:
An open, stable system that distributes knowledge evenly, storing reserves and refining delivery with feedback.
Dystopian Symbolic Circuit (Right)
Components and Meaning:
- Microcontroller (ATmega328):
- Controls the curriculum and monitors learning progress.
- Ideology Comparator (LM339):
- Checks conformity to approved ideas.
- EEPROM Memory (24C02):
- Stores records of each learner’s beliefs and compliance.
- Digital Switch (74HC4066):
- Grants or restricts access to educational content.
- Alarm Buzzer:
- Signals ideological noncompliance.
Summary:
A controlled educational system enforcing conformity, using surveillance and programmable access.
SDG 5 – Gender Equality
Efforts to eliminate discrimination are commendable, but centralized enforcement of gender policy can quickly become authoritarian. Mandating conformity to ideological interpretations of gender norms, rather than simply ensuring legal equality, risks persecuting those with differing beliefs. Monitoring and scoring gender-related behaviors further erodes privacy and autonomy, replacing organic social progress with compulsory compliance mechanisms.

Intended Symbolic Circuit (Left)
Components and Meaning:
- DC Power Supply (12V Regulated):
- Represents the consistent legal and social energy devoted to equality.
- Comparator IC (LM339):
- Continuously detects voltage differences (inequities) between nodes.
- Operational Amplifier (LM741):
- Amplifies corrective measures (support initiatives).
- Distributor Bus (Power Rail):
- Channels opportunity and protection to all genders.
- Feedback Resistor Network:
- Adjusts interventions to maintain balance over time.
Summary:
A regulation system detecting and correcting inequality in real time, ensuring all genders have equal opportunity voltage.
Dystopian Symbolic Circuit (Right)
Components and Meaning:
- Microcontroller (ATmega328):
- Central authority monitoring and scoring compliance.
- Ideology Comparator (LM339):
- Evaluates personal beliefs against programmed norms.
- EEPROM Memory (24C02):
- Stores compliance history indefinitely.
- Digital Gate (74HC4066):
- Grants or denies benefits and rights.
- Alarm Buzzer:
- Activates enforcement signals on noncompliance.
Summary:
An ideological enforcement system where benefits are contingent on monitored beliefs and behaviors.
SDG 6 – Clean Water and Sanitation
Guaranteeing safe water is fundamental, but large-scale control over water distribution creates dependency on state-controlled infrastructure. Once linked to digital monitoring and programmable restrictions, water access can be restricted as punishment for noncompliance with regulations or social policies. Such a system incentivizes obedience not through persuasion or consensus but through survival pressure.

Intended Symbolic Circuit (Left)
Components and Meaning:
- DC Power Supply (12V Regulated):
- Represents the generation of clean water resources.
- Voltage Regulator (LM7805):
- Ensures stable delivery of safe water.
- Buffer Capacitor (1000 µF):
- Stores reserve capacity for fluctuations or emergencies.
- Flow Monitoring Resistor:
- Senses usage and feedback levels.
- Load Resistor:
- Represents households and communities consuming water.
Summary:
A consistent, stable system that delivers clean water to everyone while buffering and monitoring flow.
Dystopian Symbolic Circuit (Right)
Components and Meaning:
- Microcontroller (ATmega328):
- Monitors water consumption and controls allocation.
- Comparator (LM339):
- Checks compliance with consumption quotas or policies.
- EEPROM Memory (24C02):
- Stores consumption history and profiles.
- Digital Switch (74HC4066):
- Enables or restricts water flow.
- Relay Module:
- Physically cuts supply if usage exceeds limits.
- Alarm Buzzer:
- Signals overuse or noncompliance.
Summary:
A surveillance-enforced water system, restricting or denying access based on programmed rules.
SDG 7 – Affordable and Clean Energy
Renewable energy is essential for sustainability, but centralized smart grids inherently concentrate control over electricity. With programmable meters, consumption can be curtailed in real time, rationed by algorithm, or priced discriminatorily. This dynamic undermines energy independence and increases vulnerability to political or commercial manipulation.

Intended Symbolic Circuit (Left)
Components and Meaning:
- Renewable Power Supply (Solar Panel Symbol / DC Source):
- Represents clean, renewable energy generation.
- Voltage Regulator (LM7805):
- Stabilizes output to prevent surges.
- Buffer Capacitor (2200 µF):
- Stores excess energy for later use.
- Distribution Bus (Power Rail):
- Channels energy to all consumers.
- Load Resistor:
- Represents households and businesses drawing power.
- Feedback Resistor Network:
- Adjusts delivery to match demand dynamically.
Summary:
A resilient, renewable energy system delivering steady power access to everyone.
Dystopian Symbolic Circuit (Right)
Components and Meaning:
- Microcontroller (ATmega328):
- Monitors consumption and controls access.
- ADC Module (MCP3008):
- Digitizes real-time usage data.
- Comparator (LM339):
- Checks usage against quotas.
- EEPROM Memory (24C02):
- Stores personal energy consumption records.
- Digital Switch (74HC4066):
- Restricts or enables power delivery.
- Alarm Buzzer:
- Alerts enforcement if thresholds are exceeded.
Summary:
A centralized system that surveils consumption and enforces compliance with programmable cutoffs.
SDG 8 – Decent Work and Economic Growth
Promoting jobs and growth benefits everyone, yet economic incentives managed by central authorities can be twisted into quota-driven compliance regimes. Digital productivity tracking and programmable access to economic participation create conditions where work becomes not a voluntary exchange but a controlled privilege, withdrawn if ideological or behavioral expectations aren’t met.

Intended Symbolic Circuit (Left)
Components and Meaning:
- DC Power Supply (12V Regulated):
- Represents the engine of economic productivity and job creation.
- Voltage Regulator (LM317 Adjustable):
- Ensures stable, fair economic conditions.
- Buffer Capacitor (2200 µF):
- Stores reserve capacity (savings, capital buffers).
- Distribution Bus (Power Rail):
- Channels resources into workplaces and enterprises.
- Feedback Resistor Network:
- Monitors performance and adjusts incentives dynamically.
- Load Resistor:
- Represents workers and businesses participating in the economy.
Summary:
A balanced system delivering stable economic opportunity and resilience for all contributors.
Dystopian Symbolic Circuit (Right)
Components and Meaning:
- Microcontroller (ATmega328):
- Central processor monitoring all economic activity.
- ADC Module (MCP3008):
- Converts productivity data to digital signals.
- Comparator (LM339):
- Checks compliance with quotas and policies.
- EEPROM Memory (24C02):
- Stores individual work records and scores.
- Digital Switch (74HC4066):
- Grants or restricts access to economic participation.
- Alarm Buzzer:
- Activates enforcement actions on noncompliance or underperformance.
Summary:
An economic system using pervasive monitoring and programmable control to enforce quotas and punish deviation.
SDG 9 – Industry, Innovation and Infrastructure
Investment in infrastructure fuels progress, but central coordination can stifle innovation by enforcing conformity to narrow definitions of “responsible” development. Surveillance of industrial output and programmable funding access can suppress competition and dissenting ideas, turning infrastructure into a mechanism of monopolistic control rather than collective empowerment.

Intended Symbolic Circuit (Left)
Components and Meaning:
- DC Power Supply (12V Regulated):
- Represents investments fueling industry and innovation.
- Voltage Regulator (LM7805):
- Stabilizes support across sectors.
- Buffer Capacitor (2200 µF):
- Stores reserves for infrastructure projects.
- Distribution Bus (Power Rail):
- Channels funding and resources to all stakeholders.
- Feedback Resistor Network:
- Monitors growth and adjusts input dynamically.
- Load Resistor:
- Represents industrial participants using resources.
Summary:
A balanced system delivering stable support to industry and infrastructure while maintaining resilience.
Dystopian Symbolic Circuit (Right)
Components and Meaning:
- Microcontroller (ATmega328):
- Central processor overseeing innovation pipelines.
- ADC Module (MCP3008):
- Digitizes performance metrics.
- Comparator (LM339):
- Enforces compliance with quotas and priorities.
- EEPROM Memory (24C02):
- Archives project records and participant profiles.
- Digital Switch (74HC4066):
- Controls access to funding and infrastructure.
- Alarm Buzzer:
- Signals noncompliance or disallowed innovation.
Summary:
A centralized control system governing industry access, using monitoring and enforcement to steer outcomes.
SDG 10 – Reduced Inequalities
Reducing inequality is a noble goal, but forcibly leveling outcomes often requires invasive monitoring and aggressive redistribution that erode property rights and personal agency. Programmable redistribution systems can be used as tools of coercion, conditioning access to resources on political compliance, thereby replacing fairness with hidden systems of favoritism and control.

Intended Symbolic Circuit (Left)
Components and Meaning:
- DC Power Supply (12V Regulated):
- Represents societal wealth and opportunity.
- Comparator IC (LM339):
- Detects inequality between nodes (voltage differences).
- Operational Amplifier (LM741):
- Amplifies corrective redistribution.
- Distribution Bus (Power Rail):
- Delivers support to all participants.
- Buffer Capacitor (2200 µF):
- Stores reserves for dynamic rebalancing.
- Load Resistor:
- Represents communities benefiting from redistribution.
Summary:
A responsive system detecting and correcting inequities to keep opportunities balanced.
Dystopian Symbolic Circuit (Right)
Components and Meaning:
- Microcontroller (ATmega328):
- Monitors all individual economic and social metrics.
- ADC Module (MCP3008):
- Digitizes compliance and performance data.
- Comparator (LM339):
- Enforces conformity to central policy.
- EEPROM Memory (24C02):
- Archives individual profiles permanently.
- Digital Switch (74HC4066):
- Allows or denies participation based on scoring.
- Alarm Buzzer:
- Signals violations for enforcement action.
Summary:
An enforced redistribution system that surveils and controls access under programmable conditions.
SDG 11 – Sustainable Cities and Communities
Smart cities promise efficiency, yet they depend on pervasive surveillance and centralized control of infrastructure. This transforms cities into programmable environments where every action can be tracked, scored, and regulated. Dissent and nonconformity are easily punished by restricting access to essential services, creating a subtle but powerful form of technocratic governance.

Intended Symbolic Circuit (Left)
Components and Meaning:
- DC Power Supply (12V Regulated):
- Represents community resources and infrastructure support.
- Voltage Regulator (LM7805):
- Stabilizes delivery of utilities and services.
- Buffer Capacitor (2200 µF):
- Stores reserves for emergencies and resilience.
- Distribution Bus (Power Rail):
- Channels energy and resources throughout the community.
- Feedback Resistor Network:
- Monitors utilization and adjusts delivery dynamically.
- Load Resistor:
- Represents citizens benefiting from infrastructure.
Summary:
A balanced infrastructure system distributing resources fairly and sustainably across cities and communities.
Dystopian Symbolic Circuit (Right)
Components and Meaning:
- Microcontroller (ATmega328):
- Monitors and controls infrastructure access.
- ADC Module (MCP3008):
- Digitizes usage and behavior data.
- Comparator (LM339):
- Checks compliance with policy and consumption quotas.
- EEPROM Memory (24C02):
- Stores personal records and usage logs.
- Digital Switch (74HC4066):
- Enables or denies access to services.
- Alarm Buzzer:
- Signals violations or enforcement events.
Summary:
A centralized smart-city infrastructure with pervasive surveillance and programmable access restrictions.
SDG 12 – Responsible Consumption and Production
Resource efficiency is critical, but monitoring all consumption introduces unprecedented control over daily life. Programmable quotas and restrictions, justified as environmental stewardship, can gradually shift into coercive rationing that dictates how, when, and whether individuals may access goods and services.

Intended Symbolic Circuit (Left)
Components and Meaning:
- DC Power Supply (12V Regulated):
- Represents sustainable resource generation.
- Voltage Regulator (LM317 Adjustable):
- Ensures smooth, balanced consumption and production.
- Buffer Capacitor (2200 µF):
- Stores surplus resources for later use.
- Distribution Bus (Power Rail):
- Channels materials to production and consumers.
- Feedback Resistor Network:
- Monitors output and adjusts delivery to avoid waste.
- Load Resistor:
- Represents the community using resources responsibly.
Summary:
A self-balancing system that delivers sustainable resources and prevents overuse.
Dystopian Symbolic Circuit (Right)
Components and Meaning:
- Microcontroller (ATmega328):
- Monitors and governs consumption patterns.
- ADC Module (MCP3008):
- Digitizes consumption metrics.
- Comparator (LM339):
- Enforces compliance with quotas and restrictions.
- EEPROM Memory (24C02):
- Stores long-term consumption records.
- Digital Switch (74HC4066):
- Enables or disables access to goods and services.
- Alarm Buzzer:
- Triggers enforcement action for violations.
Summary:
A surveilled consumption system, controlling access based on monitored behavior and programmable thresholds.
SDG 13 – Climate Action
Addressing climate issues is important, yet global carbon monitoring and credits risk becoming the infrastructure of a planetary social credit system. When carbon scores determine rights and access, environmental policy becomes a pretext for total surveillance and behavioral control, concentrating power in the hands of those defining compliance.

Intended Symbolic Circuit (Left)
Components and Meaning:
- DC Power Supply (Renewable Source, e.g., Solar Panel):
- Represents sustainable energy and environmental stewardship.
- Voltage Regulator (LM317 Adjustable):
- Balances environmental resource flow.
- Buffer Capacitor (2200 µF):
- Stores energy or carbon offsets for resilience.
- Feedback Resistor Network:
- Monitors environmental indicators and adjusts actions.
- Load Resistor:
- Represents society benefiting from climate protection.
Summary:
A balanced feedback system dynamically stabilizing environmental impact for sustainability.
Dystopian Symbolic Circuit (Right)
Components and Meaning:
- Microcontroller (ATmega328):
- Monitors individual and corporate carbon usage.
- ADC Module (MCP3008):
- Converts environmental data to digital form.
- Comparator (LM339):
- Enforces quotas and penalties.
- EEPROM Memory (24C02):
- Logs carbon footprint profiles.
- Digital Switch (74HC4066):
- Enables or disables participation in economic activities.
- Alarm Buzzer:
- Triggers sanctions and alerts.
Summary:
A surveillance system controlling behavior via environmental quotas and programmable enforcement.
SDG 14 – Life Below Water
Marine conservation protects biodiversity, but centralized enforcement over ocean resources can devastate traditional communities and independent fishers. Digital permits, surveillance drones, and access controls create opportunities for exclusion and coercion under the banner of sustainability, often benefiting multinational interests at the expense of local stewardship.

Intended Symbolic Circuit (Left)
Components and Meaning:
- DC Power Supply (Renewable Source):
- Represents funding and sustainable marine stewardship.
- Voltage Regulator (LM317 Adjustable):
- Balances protection and resource allocation for ocean ecosystems.
- Buffer Capacitor (2200 µF):
- Stores reserves to handle emergencies like pollution or overfishing.
- Distribution Bus (Power Rail):
- Delivers conservation support evenly to marine environments.
- Feedback Resistor Network:
- Monitors ecological metrics and adjusts support accordingly.
- Load Resistor:
- Represents communities and marine life benefiting from protection.
Summary:
A self-balancing conservation system sustaining ocean life through consistent monitoring and resource delivery.
Dystopian Symbolic Circuit (Right)
Components and Meaning:
- Microcontroller (ATmega328):
- Continuously monitors marine use and human activity.
- ADC Module (MCP3008):
- Digitizes environmental and usage data.
- Comparator (LM339):
- Checks compliance with regulations and quotas.
- EEPROM Memory (24C02):
- Stores historical records of marine access and consumption.
- Digital Switch (74HC4066):
- Enables or denies access to fishing or maritime activities.
- Alarm Buzzer:
- Signals enforcement and penalties.
Summary:
A centrally-controlled marine management system surveilling and restricting access through programmable controls.
SDG 15 – Life on Land
Safeguarding terrestrial ecosystems is essential, but centralized land management introduces the potential for dispossession. Surveillance-based enforcement and programmable access to land use create systems where property rights and community autonomy can be revoked at the push of a button, undermining trust and stewardship.

Intended Symbolic Circuit (Left)
Components and Meaning:
- DC Power Supply (Renewable Source):
- Represents funding and resources for land ecosystems.
- Voltage Regulator (LM317 Adjustable):
- Balances conservation efforts and sustainable use.
- Buffer Capacitor (2200 µF):
- Stores reserves for emergencies (e.g., deforestation response).
- Distribution Bus (Power Rail):
- Delivers support evenly across communities and habitats.
- Feedback Resistor Network:
- Monitors environmental conditions and adjusts policies dynamically.
- Load Resistor:
- Represents biodiversity and communities benefiting from protection.
Summary:
A resilient and adaptive system sustaining life on land through balanced, monitored resource delivery.
Dystopian Symbolic Circuit (Right)
Components and Meaning:
- Microcontroller (ATmega328):
- Monitors land use and compliance with regulations.
- ADC Module (MCP3008):
- Digitizes land and biodiversity data.
- Comparator (LM339):
- Checks compliance with restrictions and quotas.
- EEPROM Memory (24C02):
- Logs land usage records.
- Digital Switch (74HC4066):
- Enables or denies access to land resources.
- Alarm Buzzer:
- Signals enforcement of restrictions or penalties.
Summary:
A centralized land management system using surveillance and programmable control to regulate access and behavior.
SDG 16 – Peace, Justice, and Strong Institutions
Transparent institutions are vital, yet centralizing enforcement and surveillance tools can be turned against the population. When all civic behavior is monitored and scored, dissent is reclassified as instability, and access to legal protections becomes contingent on ideological conformity. This erodes the very foundations of impartial justice.

Intended Symbolic Circuit (Left)
Components and Meaning:
- DC Power Supply (12V Regulated):
- Represents foundational societal values and support for justice.
- Voltage Regulator (LM317 Adjustable):
- Maintains steady delivery of fair legal and institutional resources.
- Buffer Capacitor (2200 µF):
- Stores reserves to respond to crises or injustice.
- Distribution Bus (Power Rail):
- Delivers justice, peace, and institutional strength across society.
- Feedback Resistor Network:
- Monitors fairness indicators and adjusts output dynamically.
- Load Resistor:
- Represents citizens protected by transparent institutions.
Summary:
A balanced system that stabilizes justice and peace with constant monitoring and resource delivery.
Dystopian Symbolic Circuit (Right)
Components and Meaning:
- Microcontroller (ATmega328):
- Monitors all civic and legal interactions.
- ADC Module (MCP3008):
- Digitizes behavioral and legal compliance data.
- Comparator (LM339):
- Enforces adherence to centralized rules.
- EEPROM Memory (24C02):
- Stores permanent records of compliance and dissent.
- Digital Switch (74HC4066):
- Grants or denies access to legal protections.
- Alarm Buzzer:
- Signals sanctions or punitive measures.
Summary:
A centralized legal system using pervasive monitoring and programmable enforcement to maintain compliance.
SDG 17 – Partnerships for the Goals
Collaboration is essential for tackling global challenges, but programmable partnerships easily evolve into cartel-like structures enforcing a single vision of progress. Centralized control over funding and participation creates opportunities for coercion and exclusion, reducing diversity of thought and local autonomy.

Intended Symbolic Circuit (Left)
Components and Meaning:
- DC Power Supply (12V Regulated):
- Represents collective global resources and collaboration energy.
- Voltage Regulator (LM317 Adjustable):
- Balances and distributes support among partners.
- Buffer Capacitor (2200 µF):
- Stores reserves for partnership projects and crisis response.
- Distribution Bus (Power Rail):
- Channels resources between institutions, countries, and stakeholders.
- Feedback Resistor Network:
- Monitors partnership effectiveness and adjusts flows dynamically.
- Load Resistor:
- Represents communities benefiting from international cooperation.
Summary:
A cooperative system that stabilizes resource sharing and project delivery through collective monitoring and adjustment.
Dystopian Symbolic Circuit (Right)
Components and Meaning:
- Microcontroller (ATmega328):
- Oversees and manages all partnership activities.
- ADC Module (MCP3008):
- Digitizes compliance and performance metrics across partners.
- Comparator (LM339):
- Evaluates adherence to central mandates.
- EEPROM Memory (24C02):
- Archives records of contributions and compliance.
- Digital Switch (74HC4066):
- Allows or denies access to partnership benefits and funding.
- Alarm Buzzer:
- Triggers enforcement against noncompliant participants.
Summary:
A centralized system enforcing control and conditional participation in global partnerships.
In Closing
Over the course of this analysis, each of the 17 Sustainable Development Goals has been stripped back to its underlying architecture; revealed not as abstract ideals, but as engineered systems with tangible circuits of control, distribution, and enforcement. From poverty alleviation to clean energy, from education to climate action, every diagram has shown the same duality: the promise of coordinated progress and the peril of programmable dependence.
These circuits, rendered in symbolic form, are more than metaphors. They are a reminder that every policy, every technological scaffold, and every data pipeline carries within it the seeds of both liberation and subjugation. A comparator meant to detect inequality can be reconfigured to police ideology. A regulator designed to stabilize health care can be recalibrated to ration it. A switch intended to deliver opportunity can be programmed to withhold it.
What we have uncovered here is not a condemnation of the SDGs themselves, but a sober warning that the invisible wiring of modern governance is what will ultimately define the character of the world to come. If we do not question the circuitry; if we do not demand transparency, accountability, and limits on centralized power; we risk constructing a future where compliance is mandatory and dissent is met with the silent click of a digital relay cutting off our access to the most basic elements of life.
Let these diagrams serve both as a blueprint and a cautionary tale: a call to examine not only the ends we pursue, but the means by which we pursue them. In doing so, we keep alive the possibility that sustainability, justice, and human dignity can coexist without surrendering freedom to the very systems claiming to secure it.







Leave a comment